Marci App

Marci is an app proposal that helps to take care of cactuses. A special feature to the users is the help to visualize content. We include contrast between black and white colors to improve the screen resolution when exposed to the sun.

Client
  • Marci
Working time
  • 2 months
Gear
  • Adobe Illustrator (Brand design)
  • Sketch (App design)
  • After Effects CC
  • Marvel App (prototype)
Squad
  • Jeannette Rivas
  • Reynaldo Aquino

Inspiration

Cactuses and succulents have become very popular, this little plants need some cares and an assistant on your hand is a great tool to keep it healthy.

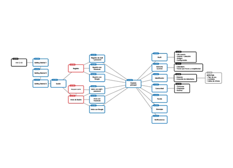
Marci idea

Process

Marci was born from zero, the idea came from my friend Jeannette, then we designed a strategy to bring life to the project and keep it alive after it has been launched. Creating a flowchart was important to understand every step of the user, and of course give a face to the app with the brand of Marci.

Always think about the user.
When designing this app, we took into consideration the environment and the little details to create the prototype as user friendly as possible.
The color contrast is an example of this, helping to visualize the screen under sun light. Alerts to remember when to water the plants and an easy menu to use with one hand.